Four functions, one corpus, every audience aligned
REO ECO is a sustainable textile technology company with recycled polyester, enzymatic recycling, and solution-dyeing processes. Four team members across brand, business development, founder governance, and event operations used Nodejam as their shared workspace over a roughly two-week evaluation window, producing 33 files and running 31 AI sessions without switching between separate office applications.
April 2026 · 6 min read

The challenge
REO ECO is a sustainable textile technology company specializing in recycled polyester, enzymatic textile-to-textile recycling, and solution-dyeing processes. With an R&D center in Suzhou, a production facility in Jiangsu, and TÜV SÜD certification for traceability, the company operates a Europe-facing commercial team that spans brand management, business development, board governance, and event operations. Their technologies are showcased at industry events like Performance Days Munich and Future Fabrics Expo.
The challenge was not file creation but audience discipline. Product specifications, sustainability claims, pipeline data, and messaging frameworks all needed to serve four different functions. The brand manager told one version of the story to press. The business development director told a different version to prospects. The founder held the board to a stricter standard. And the event operations coordinator needed approved, shift-ready assets at the booth. Before Nodejam, each function maintained its own copies in separate applications. When core messaging changed, reconciliation was manual. Trade-show follow-ups lived in one tool, pipeline trackers in another, brand decks in a third, and board preparation in a fourth. The real gap was not productivity. It was alignment.
Scattered tools
- Trade-show follow-up data trapped in email and one-off spreadsheets
- Brand messaging maintained separately from outreach materials and decks
- Board preparation documents disconnected from commercial pipeline data
- Event handoff instructions based on tribal knowledge, not approved files
- Four team members duplicating the same source material across separate applications
One workspace
- Follow-up data imported and transformed into a pipeline tracker, lead notes, and meeting deck in one project
- Brand messaging matrix, media pitch, and brand deck aligned in a single pass
- Board documents built from the same project files the commercial team already uses
- Event handoff briefs generated from approved checklists and run sheets
- All four functions reading and writing against the same corpus
Use case highlights
From Follow-Up Dump to a Working Commercial Stack

The business development director begins by importing Event Follow-Up Notes from a Europe-facing trade show into the workspace. From those notes, Nodejam creates a Brand Pipeline spreadsheet that organizes every prospect by status and next action. That pipeline feeds Lead Notes, a text document capturing context on each conversation, and then a Sample Requests and Next Steps spreadsheet tracking which accounts need material shipped. On a separate track, the director edits the Product Intro Deck to sharpen slides for upcoming meetings. All of that converges when Nodejam combines the pipeline, the lead notes, the sample tracker, and the updated deck into a Priority Accounts Summary that ranks which relationships to push forward. From that summary, it creates Priority Account Draft Replies, ready-to-send text responses tailored to each account's last conversation.
With separate tools, the imported follow-up notes would sit in a document editor, the pipeline and sample tracker would live in a spreadsheet application, the intro deck would be built in a presentation tool, and the draft replies would be typed in yet another editor with no link back to the data behind them. Updating a lead status would mean opening four applications and hoping nothing falls out of sync. Here the entire chain stays in one workspace, so the draft replies at the end are still directly connected to the imported event notes they started from.
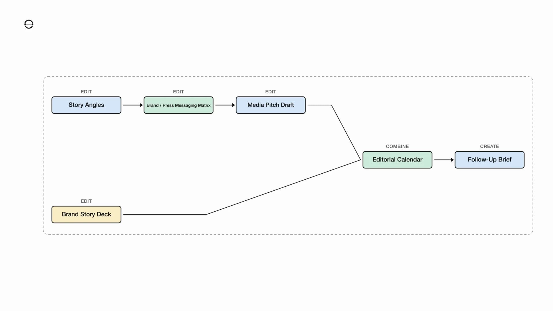
From One Messaging Pass to a Unified Brand Story

The brand manager begins by editing Story Angles, a text document that frames the sustainability narrative for European press and partners. From those refined angles, she edits the Brand / Press Messaging Matrix, a spreadsheet that maps approved language across audiences, channels, and claims. That matrix then shapes the Media Pitch Draft, a text document tuned for outreach to specific journalists. On a separate track, she edits the Brand Story Deck to make sure the slides tell the same story the text and spreadsheet already agree on. The story angles, the messaging matrix, the media pitch, and the brand deck then converge when Nodejam combines them into an Editorial Calendar, a spreadsheet that sequences which stories go out, to whom, and when. From that calendar, it creates a Follow-Up Brief that gives the next round of outreach its own standalone reference without drifting from the approved messaging.
In a traditional setup, the story angles would live in a word processor, the messaging matrix in a spreadsheet application, the brand deck in a presentation tool, and the editorial calendar in yet another spreadsheet with no structural link to the deck or the pitch draft. When messaging tightens in one place, every other asset has to be updated by hand. Here the brand manager makes one editing pass across text, spreadsheet, and slides in the same workspace, so the follow-up brief at the end inherits the exact language the matrix approved rather than a drifted copy of it.
From Board Risk Boundaries to Claims Control

The founder begins by editing the Commercial Narrative, a text document that frames how the company talks about its recycling technology and market position. From that narrative, he edits Scale-Up Milestones, a spreadsheet tracking production targets, certification gates, and timeline commitments the board will scrutinize. Those milestones then shape the Board Update Deck, a slides presentation built for the next board meeting. On a separate track, he edits Board Questions, a text document collecting the specific concerns directors have raised. The narrative, the milestones, the board deck, and the questions document then converge when Nodejam combines them into a Board / Brand Boundary Note, a spreadsheet that draws a clear line between what language is safe for external brand use and what stays within board governance. From that boundary note, it creates Positioning Guardrails, a text document that translates those boundaries into plain rules for the rest of the team. The guardrails then feed a Claims Approval Tracker, a spreadsheet where each sustainability claim is logged against its approval status so nothing goes public without sign-off.
With separate tools, the commercial narrative would sit in a document editor, the milestones in a spreadsheet application, the board deck in a presentation tool, and the claims tracker in yet another spreadsheet with no connection to the governance rules behind it. Every board cycle would mean re-reading disconnected files to figure out which language changed and which claims need re-approval. Here the entire chain stays in one workspace, so the claims tracker at the end is still directly tied to the board narrative, the milestones spreadsheet, and the boundary note that justified each approval decision.
Usage data
33
Total files
18
Text
10
Spreadsheet
5
Slides
Project Files
Over roughly two weeks the team produced 33 files, with 18 text documents, 10 spreadsheets, and 5 slide decks in the mix. The four roles landed in different places. The brand manager leaned heaviest on text, which fits narrative work like messaging matrices, pitch drafts, and editorial calendars. The business development director split nearly evenly between text and spreadsheets for pipeline, lead notes, and sample tracking. The founder kept a compact governance stack of board narrative, milestone tracker, and board deck. The event operations support owned a tight functional mix for booth assets, run sheets, and handoff briefs. One workspace covered every file type these four functions needed without anyone leaving it.
Session Activity
The shape follows how four different functions actually came into the workspace. The opening day is a single exploratory session from the brand side, which is why the first bar is small. Over the next three days every role is in, with commercial work and event operations joining the mix. The following stretch keeps a steady rhythm as pipeline building, governance writing, and event asset work run in parallel, and the brand narrative pass picks up later that week. The busiest two days are the cross-functional alignment crunch when messaging, board audience boundaries, and booth handoff questions all resolve together. The final day is a tighter refinement pass across the working pack. It reads like a real working calendar, not a scripted demo burst.
Agent Execution Reliability
41
tool calls
Completed on first attempt
Actions that went through cleanly with no retry needed.
Auto-recovered via retry
Brief network or upstream hiccups that recovered on their own without the user noticing.
Clarifications requested
Moments where the AI paused to ask a quick question before writing, because the answer would have changed which audience the artifact was built for.
Across 41 agent actions over two weeks, 85.4% went through on the first attempt with no retry needed. The remaining 14.6% split evenly. Half were brief network or upstream hiccups that recovered on their own without the user noticing. The other half were three moments where the AI paused to ask a clarifying question before writing, because the audience choice would have changed the shape of the output. Every session ended with a finished file. Asking a clarifying question is intentional behavior, not a stumble. The AI stayed autonomous on brand alignment, pipeline work, board governance, and event handoff, and only checked in when the answer would change what gets produced.
What we learned
Four team members across brand, business development, leadership, and event operations each produced role-specific deliverables without training or shared templates. Across 31 sessions, the AI asked only 3 clarification questions, each in a session where the audience choice would have changed the shape of the output. Everywhere else, it stayed autonomous.
Commercializing a sustainability technology means telling the same story to very different audiences, and getting the boundaries wrong has real consequences. Press gets storytelling. Prospects get commercial proof. The board gets risk-first truth. Event staff get approved-file logistics. In Nodejam, all four functions read from and write to the same project instead of maintaining parallel copies. When the brand manager tightens messaging, the business development director picks up consistent language on the next outreach pass. When the founder updates a milestone tracker, the event coordinator sees the approved version at the booth.
Across 33 files, 31 AI sessions, and 162 messages, four team members showed that brand alignment, commercial pipeline management, board governance, and event logistics do not need to live in separate applications. Several of the strongest sessions did not create new files at all. They read existing spreadsheets, text documents, and slide decks, then updated downstream artifacts so the whole corpus stayed consistent.
For a textile technology company where sustainability claims must be consistent across every audience and every artifact, that kind of cross-file alignment compounds with every trade show, every board cycle, and every new brand partnership. The workspace fit how four different functions already worked instead of asking them to centralize into a single workflow. Each person stayed in their lane. The corpus stayed coherent.